

「特定技能2号の外国人を採用したいけれど、うちはこれまで1号を雇ったことがない。いきなり2号からスタートしても大丈夫なのだろうか?」
特定技能制度の分野拡大に伴い、このようなご相談をいただく機会が非常に増えています。特定技能2号外国人は「熟練した技能」を持つ即戦力であり、企業側にとっても「支援義務」が免除されるなど、運用面でのメリットが非常に大きい在留資格です。
結論から申し上げますと、特定技能1号の雇用実績がなくても、特定技能2号の外国人を直接雇用することは可能です。
しかし、特定技能2号は1号に比べて手続きが少ないため、受入ハードルも下がることは事実ですが、日本人と同じように(何の手続きを経ることなく)受け入れることはできません。あくまでも、「特定技能制度」に則った要件を満たしている必要があり、つまり雇用主となる受け入れ側の確認事項も特殊なことに違いはありません。
本記事では、初めて2号を受け入れる企業様が、採用面接から申請までに絶対に押さえておくべきポイントを、実務家の視点で詳しく解説します。

ネクステップ行政書士事務所 代表行政書士
東京・池袋を拠点とする当事務所では、年間150件を超えるビザ申請サポートを行っています。とくに「技術・人文知識・国際業務」や「特定技能」ビザを中心に、多様なご相談に対応してきました。このサイトの情報が、あなたの「次の一歩」につながれば幸いです。
結論「特定技能1号の雇用実績は不要」

実務上の結論から申し上げますと、特定技能1号の外国人を雇用した実績が一度もない企業様であっても、特定技能2号の外国人を直接雇用することは法的に全く問題ありません。
多くの経営者様が「まずは1号から段階を踏まなければならないのでは?」と誤解されていますが、入管法や特定技能制度の運用指針において、受入れ機関(企業)側に「1号の指導経験」を求める規定は存在しません。
特定技能2号という在留資格は、あくまで外国人本人が(1号と比較して)「熟練した技能」があることを意味しています。「特定技能2号」の在留資格が許可されるためには、本人にその要件(特定技能2号技能評価試験の合格や実務経験、分野によっては日本語能力など)が備わっていることが必要です。一方、受け入れる企業側にも適切に外国人雇用ができる受入体制があることが求められます(詳しくは後ほど説明)。
「1号を雇ったことがないから、2号の採用はハードルが高い」と諦める必要はありません。むしろ、1号のような手厚い支援義務がない分、初めて外国人雇用に踏み切る企業様にとっても、2号は非常に合理的でメリットの大きい選択肢となり得るのです。
1号と比較して「楽になる部分」と「変わらない部分」

特定技能1号と2号の最大の違いは、一言で言えば「企業側に課せられる支援義務の重さ」です。ここを正しく理解することで、2号採用がいかに自社の労務負担を軽減できるかが見えてきます。
「楽になる部分」:支援計画に則った支援が不要
特定技能1号を雇用する場合、企業には「1号特定技能外国人支援計画」の作成と実施が法律で義務付けられています。具体的には、入国前の事前ガイダンスから始まり、空港への送迎、生活のためのオリエンテーション、公的手続きへの同行、日本語学習の機会提供、さらには四半期に一度の定期面談など、多岐にわたるサポートを行わなければなりません。
自社でこれらを行うのが困難な場合は、登録支援機関へ委託することになりますが、その場合は毎月「支援委託費」として、一人あたり数万円のコストが永続的に発生します。
しかし、特定技能2号の場合、これらの支援計画の策定・実施義務はすべて免除されます。 2号外国人は、長年の実務経験や試験合格を通じて、日本社会で自立して生活できる高い能力があるとみなされているためです。企業は、一般的な日本人中途採用者と同じように、社内規定に沿った通常の労務管理を行うだけで足ります。登録支援機関への委託費も不要になるため、月々のランニングコストを大幅に抑えることができるのは、経営上の大きなメリットです。
「変わらない部分」:在留資格の申請と随時報告
一方で、支援が不要だからといって、すべての手続きがなくなるわけではありません。以下の項目については、1号と同様に厳格な対応が求められます。
在留資格変更や在留期間更新許可の手続き
まず第一に、在留資格の申請手続きです。雇用契約を締結した後、入管へ「在留資格変更許可申請」などを行い、許可を得るプロセスは必須です。もし、面接に来た外国人が既に「特定技能2号」の在留資格を持っていたとしても、貴社に入社するためには「在留資格変更」の手続きが必要になります。
2号でも報告義務があります
第二に、入管への「報告義務」です。1年に1度の定期報告や、事情が変更になった際の随時報告(例えば、雇用契約の内容を変更した場合、契約が終了した場合、あるいは会社の情報(住所や名称)が変わった場合など)は、その都度、入管へ報告しなければなりません。
「協議会」への加入義務
最後に、分野別の「協議会」への加入です。2号であっても、各省庁が設置する協議会への加入義務は変わりません。初めて特定技能を扱う企業様の場合、申請前にこの加入手続きを済ませておく必要がある点に注意しましょう。
このように、2号は「手厚いお世話」からは解放されますが、「法的なルール遵守」については1号と同等の責任が求められる仕組みとなっています。もし、1号の場合は登録支援機関に支援を委託している場合は、定期や随時報告の必要性を教えてもらったり、場合によっては在留期限の管理も一緒にしてくれますが、2号はこういった第三者との契約がない分、すべての管理を会社が行わなければなりません。
特定技能2号を雇用するための「企業側」の必須要件

支援義務が免除される特定技能2号ですが、その分、受け入れ企業には「熟練技能者を迎えるにふさわしい土壌」があるかどうかが厳格に問われます。審査の柱となるのは、主に以下の3点です。
1. 対象となる11の産業分野であること
まず大前提として、企業の事業内容が特定技能制度で定められた以下の11分野のいずれかに該当している必要があります(2026年2月時点)。
- ビルクリーニング
- 工業製品製造業
- 建設
- 造船・舶用工業
- 自動車整備
- 航空
- 宿泊
- 農業
- 漁業
- 飲食料品製造業
- 外食業
上記の産業に該当しているかどうか、判断基準については公表されております。詳しくは入管HPもしくは下記ページをご確認ください。
2. 企業として遵守すべき「共通基準」
分野に該当していても、以下の共通基準を一つでも満たさない場合は雇用できません。ここは入管が最も厳しく審査するポイントです。
- 法令遵守: 労働法、社会保険法、租税に関する法令をすべて遵守していること。
- リストラの禁止: 過去1年以内に、特定技能外国人と同種の業務を行う労働者をリストラ(非自発的離職)させていないこと。
- 行方不明者の発生: 過去1年以内に、自社の責任で外国人の行方不明者を発生させていないこと。
- 欠格事由: 過去5年以内に出入国または労働関連法令に関する重大な違反がないこと。
- 不当な契約の禁止: 外国人が保証金の徴収や違約金契約をさせられていないこと。
- 費用の自己負担: 本来企業が負担すべき支援関連費用(手続き費用等)を、外国人に直接・間接を問わず負担させていないこと。
- 報酬の支払体制: 報酬を預貯金口座への振込で支払うなど、支払の透明性が確保されていること。
3.分野によっては上乗せに要件が課されている分野があります
上記の共通基準に加えて、分野によってはさらに厳しい「上乗せ要件(告示)」が課されています。 例えば、建設分野であれば「建設キャリアアップシステム(CCUS)」への登録や受入事業者が建設業許可を取得していることが必須であったりします。
2号からの採用を検討する場合、この「共通基準」と「上乗せ要件」の両方をクリアしているかどうかが、許可・不許可の分かれ目となります。
入社までのスケジュールと面接時の注意点

ここが最も実務でミスが起きやすいポイントです。2号の採用を検討する際は、以下の2点を必ず確認してください。
1.面接時の注意点:そのカード、そのままでは使えません
「2号カード」を持っていても再申請が必要
ここが最大の盲点です。もし応募者が、前の会社で取得した「特定技能2号」の在留カードを既に持っていたとしても、貴社で働き始める前に、改めて「在留資格変更許可申請」を行う必要があります。 特定技能ビザは、許可された際の「所属機関(会社)」に紐づいています。前の会社のカードがあるからといって、日本人と同じように翌日から即戦力として働いてもらうことはできません。必ず「貴社としての許可」を得るための期間をスケジュールに組み込んでください。
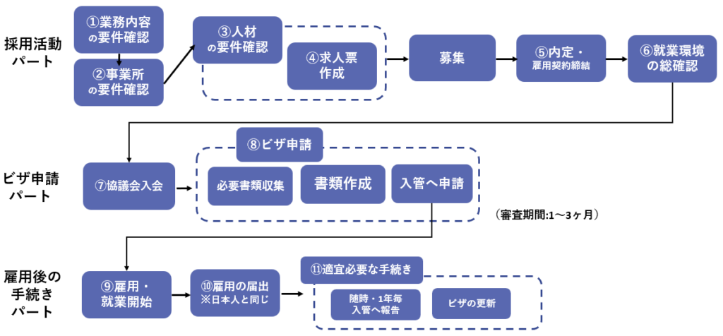
2.入社までの手続き順
下記は、特定技能人材を雇用するまでの流れ、また雇用後の流れは下記の通りになります。他の在留資格と異なり特定技能特有のステップもあります。
採用から在留資格変更完了まで、初めて特定技能外国人を雇用する場合は3-4ヶ月の期間は見たほうがよいでしょう。新しい在留カードをもらってから貴社で働くことができます。

| やること | 説明 |
|---|---|
| ①業務内容の要件確認 | 「特定技能」で認められる業務内容であるかを確認 |
| ②事業所の要件確認 | 就業場所が①で確認した業務内容を行うことができることを確認 |
| ③人材の要件確認 | 「特定技能」人材に必要になる資格などを確認 |
| ④求人票の作成 | ①~③で確認した要件を満たすように求人票を作成 |
| ⑤内定 | 内定出し・内定承諾を行い、雇入れる人材を確定 |
| ⑦協議会入会 | ビザ申請前に分野別に設けられた協議会に入会 |
| ⑧ビザ申請 | 必要書類を収集、申請書の作成、入管へ申請 |
| ⑩雇用後の届け出 | 日本人と同様に、雇用保険・社会保険等の手続き |
| ⑪定期報告、随時報告 | 入管に対し、ルールに則って特定技能人材に関する報告 |
| ⑫ビザの更新 | 在留期限前にビザの更新手続き |
まとめ

特定技能2号からの採用は、1号の雇用実績がない企業様にとっても、優秀な即戦力を確保し、かつ管理コストを抑えられる非常に「アリ」な選択肢です。
しかし、支援義務がないという身軽さの裏には、「熟練技能者にふさわしい処遇」や「厳格なコンプライアンス遵守」といった、企業としての高い質が求められます。特に採用面接時の確認不足は、後からの不許可リスクや不法就労のリスクに直結しかねません。
「この候補者は本当に2号で雇用できるのか?」 「自社の条件で、2号の審査を通せるのか?」
少しでも不安を感じられたら、ぜひ一度当事務所へご相談ください。就労ビザ専門の行政書士が、貴社の状況を詳しくヒアリングし、スムーズな受入れを全力でサポートいたします。
優秀な2号外国人の採用は、貴社の将来を支える大きな力になるはずです。一緒に新しい一歩を踏み出しましょう。





